一、专业概况
城市热能应用技术(锅炉制造与安装及运行与与维修方向)专业始建于1982年,其前身是原黑龙江机械制造学校锅炉设计与维修专业。2014年以优秀档次通过教育部“骨干院校建设项目”验收,城市热能应用技术专业成为国家级重点专业。教育部教职成厅函【2017】35号文件公布beat365中国官网能源与汽车工程学院城市热能应用技术专业为“现代学徒制试点专业”,首批省级示范性现代产业学院、现场工程师、生产性实践基地、高技能人才培训基地建设专业,建立校企协同育人机制,招生即招工,入校即入厂的现代人才培养模式,打造校企互聘共用的师资队伍,建立健全体现现代学徒制特点的管理制度,以习近平新时代中国特色社会主义思想为指导,为构建“4567”现代产业体系,赋能升级能源等6个传统优势产业为指引,立足beat365中国官网“龙职风格、中国特色、世界水平”发展理念,培养输送具有家国情怀、工匠品格、进取意识、卓越追求的高端技术技能人才和首批示范性现代产业学院、现场工程师、省级示范生产基地、高技能人才培养基地的培养计划。本专业截止2024年以来,为能源动力设备设计、制造、安装、运行、检修、新能源制造(风力发电)培养了大批高端技术技能人才,目前全国开设此专业的高职院校共8所,beat365城市热能应用技术专业人才培养方向涵盖多领域、多行业目前是全国唯一,城市热能应用技术专业已成为培养能源动力设备制造、安装、运行、检修、新能源制造(风力发电)等管理人才的摇篮,专业办学定位准确、服务地方经济凸显、行业特色鲜明。目前专业在校生201人,经过42年的发展专业累计培养高端技术技能型人才3000余人,就业率100%。









时任黑龙江省委书记王宪魁同志莅临热能专业实训室指导工作

时任黑龙江省委书记王宪魁同志莅临热能专业检查指导工作

beat365中国官网与哈尔滨红光锅炉集团签订校企合作协议

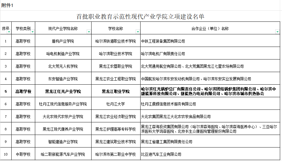
黑龙江红光产业学院揭牌仪式

城市热能应用技术专业学生参加拜师仪式

国家现代学徒制试点专业建设中期验收

国家现代学徒制试点专业建设末期验收

黑龙江红光产业学院汇报会

现场工程师项目接受专家反馈意见和建议

党委书记崔治春、校长王利文听取黑龙江红光产业学院成果汇报

党委书记崔治春与红光锅炉集团总经理徐燕洽谈校企深度合作事宜
二、人才培养目标
培养思想政治坚定、德技并修、全面发展,具有一定的科学文化水平、良好的职业道德和工匠精神,掌握热工与流体技术应用、工业锅炉技术、能源设备制造技术、节能减排技术、热力网识图与制图、能源设备运行技术等专业技术技能,具备认知能力、合作能力、创新能力、职业能力等支撑终身发展、适应新时代发展要求的关键能力,具有较强的创新创业能力,面向能源设备制造、安装、运行、节能环保领域,能够从事能源设备装配、运行操作、检修、设计、工艺编制、质检、管理等工作的高端技术技能人才。
三、就业岗位
主要就业岗位:能源设备产品设计员、能源设备装配工、能源设备安装工、检验员、工艺员、能源设备操作工、能源设备检修工。
次要就业岗位:特种设备市场监督管理、生产管理、产品营销、供热管理、项目管理、售后服务、企业策划。
四、课程设置
专业核心课程:热工技术应用、流体技术应用、能源设备技术、能源设备识图与制图、能源设备制造技术(新能源)、能源设备运行技术、节能减排技术
专业统整课程:工程力学、工程制图与CAD、金属材料应用
专业拓展课程:能源设备安装技术、热工仪表与自动调节、水工系统技术、招投标与验评、认岗(认知与金工)、课程设计、轮岗(能源设备制造)、轮岗(能源设备运行)、通风工程、供热工程、岗位培养。

五、师资队伍
“现代学徒制”试点专业(城市热能应用技术专业)课程任课教师统计表
序号 |
姓名 |
性别 |
学历学位 |
职称 |
任教课程 |
是否兼职 |
1 |
刘 洋 |
男 |
本科、学士 |
高级工程师 |
工业锅炉技术 |
否 |
2 |
田立辉 |
男 |
本科、学士 |
工程师 |
是 |
3 |
宋海江 |
男 |
本科、学士 |
讲师 |
锅炉及热力网识图与制图 |
否 |
4 |
李鑫 |
女 |
本科、学士 |
高级工程师 |
是 |
5 |
白凤臣 |
男 |
本科、学士 |
教授 |
锅炉设备运行技术 |
否 |
6 |
邢汉林 |
男 |
本科、学士 |
工程师 |
是 |
7 |
程显峰 |
男 |
硕士 |
副教授 |
热工技术应用 |
否 |
8 |
姜英波 |
男 |
本科、学士 |
工程师 |
是 |
9 |
宋海江 |
男 |
本科、学士 |
讲师 |
锅炉设备制造技术 |
否 |
10 |
邢汉林 |
男 |
本科、学士 |
工程师 |
是 |
11 |
刘 洋 |
男 |
本科、学士 |
高级工程师 |
流体技术应用 |
否 |
12 |
李红 |
女 |
本科、学士 |
工程师 |
是 |
13 |
程显峰 |
男 |
硕士 |
副教授 |
锅炉节能减排技术 |
否 |
14 |
郝会新 |
男 |
本科、学士 |
工程师 |
是 |
15 |
杜成华 |
女 |
本科、学士 |
副教授 |
工程力学 |
否 |
16 |
李晓静 |
女 |
本科、学士 |
工程师 |
是 |
17 |
宋海江 |
男 |
本科、学士 |
讲师 |
工程制图与CAD |
否 |
18 |
张辉 |
男 |
本科、学士 |
工程师 |
是 |
19 |
程显峰 |
男 |
硕士 |
副教授 |
金属材料应用 |
否 |
20 |
孙晓丹 |
女 |
本科、学士 |
高级工程师 |
是 |
21 |
杜成华 |
女 |
本科、学士 |
副教授 |
锅炉设备安装技术 |
否 |
22 |
姜英龙 |
男 |
本科、学士 |
工程师 |
是 |
23 |
刘洋 |
男 |
本科、学士 |
高级工程师 |
热工仪表与自动调节 |
否 |
24 |
张福强 |
男 |
硕士 |
正高级工程师 |
热工仪表与自动调节 |
是 |
25 |
刘洋 |
男 |
本科、学士 |
高级工程师 |
锅炉水工系统技术 |
否 |
26 |
张福强 |
男 |
硕士 |
正高级工程师 |
是 |
27 |
宋海江 |
男 |
本科、学士 |
讲师 |
锅炉招投标与验评 |
否 |
28 |
郝会新 |
男 |
本科、学士 |
工程师 |
是 |
29 |
宋海江 |
男 |
本科、学士 |
讲师 |
(岗位培养)顶岗实习 |
否 |
30 |
韩金广 |
男 |
本科、学士 |
工程师 |
是 |
31 |
程显峰 |
男 |
硕士 |
副教授 |
(认岗)金工(认知)实习 |
否 |
32 |
李晓静 |
女 |
本科、学士 |
工程师 |
是 |
33 |
刘洋 |
男 |
本科、学士 |
高级工程师 |
(轮岗)课程设计 |
否 |
34 |
张福强 |
男 |
硕士 |
正高级工程师 |
是 |
35 |
宋海江 |
男 |
本科、学士 |
讲师 |
(轮岗)制造实习 |
否 |
36 |
邢汉林 |
男 |
本科、学士 |
工程师 |
是 |
37 |
白凤臣 |
男 |
本科、学士 |
教授 |
(轮岗)运行实习 |
否 |
38 |
张福强 |
男 |
硕士 |
正高级工程师 |
是 |
39 |
程显峰 |
男 |
硕士 |
副教授 |
通风工程 |
否 |
40 |
范春明 |
男 |
本科、学士 |
工程师 |
是 |
41 |
杜成华 |
女 |
本科、学士 |
副教授 |
供热工程 |
否 |
42 |
张辉 |
男 |
本科、学士 |
工程师 |
是 |

现代学徒制试点专业--城市热能应用技术专业双导师队伍

副校长郑福贵、红光锅炉集团总经理徐燕为企业导师颁发聘书

现代学徒制双导师聘任证书
“现代学徒制”试点专业(城市热能应用技术专业)指导委员会成员表
职 务 |
姓 名 |
工作单位 |
职务及职称 |
主 任 |
田浩鹏 |
beat365中国官网 |
书记、教授 |
副主任 |
徐 燕 |
哈尔滨红光锅炉集团 |
总经理(企业)高级工程师 |
副主任 |
宫 波 |
beat365中国官网 |
院长、教授 |
副主任 |
佟宇夫 |
哈尔滨团结锅炉集团 |
企管部长、高级工程师 |
副主任 |
李春光 |
中国能源建设集团 |
副总经理、高级工程师 |
委 员 |
张春东 |
beat365中国官网 |
副院长、副教授 |
委 员 |
宋海江 |
beat365中国官网 |
教研室主任、讲师 |
委 员 |
刘 洋 |
beat365中国官网 |
高级工程师 |
委 员 |
居臣红 |
大庆高新热力有限公司 |
总经理、高级工程师 |
委 员 |
王玉洁 |
威立雅热电有限公司 |
人力资源部长、工程师 |
委 员 |
张子杰 |
哈尔滨哈投热电有限公司 |
副总经理、高级工程师 |
委 员 |
邢汉林 |
哈尔滨红光锅炉集团 |
副总经理、工程师 |
委 员 |
张福强 |
哈尔滨红光锅炉集团 |
技术部部长、正高级工程师 |
委 员 |
程显峰 |
beat365中国官网 |
教授 |
委 员 |
白凤臣 |
beat365中国官网 |
教授 |
委 员 |
赵 岩 |
beat365中国官网 |
教授 |
委 员 |
赵志宽 |
beat365中国官网 |
教授 |
委 员 |
杜成华 |
beat365中国官网 |
副教授 |
委 员 |
孙会昌 |
黑龙江省轻工建设总公司 |
总经理、高级工程师 |
委 员 |
郝会新 |
哈尔滨红光锅炉集团 |
总经理助理、工程师 |
委 员 |
胡国华 |
浙江特富科技发展有限公司 |
人事处长、高级工程师 |
委 员 |
邵新辉 |
哈尔滨团结锅炉集团 |
副总工程师、高级工程师 |
六、校内外实训基地
序号 |
基地名称 |
隶属关系 |
实训条件 |
实训项目 |
1 |
锅炉机组模型实训室 |
校内基地 |
占地60平方米,各种锅炉模型10余台(具声、光、电显示功能) |
能源设备结构认识与分析,能源设备工作过程演示。 |
2 |
哈尔滨捷能锅炉运行技能培训中心 |
校中厂 |
占地600平方米,有仿真软件5套,2t/h燃油燃气蒸汽锅炉机组全套设备。 |
进行能源设备运行和故障诊断课程的一体化教学。 |
3 |
黑龙江红光产业学院 |
厂中校 |
共享红光锅炉总厂的锅炉生产车间,占地近10000平方米,各种设备约300余台套 |
进行校外能源设备制造生产性实训教学,进行能源设备制造工艺与检验课程一体化教学(认岗、轮岗、岗位培养) |
4 |
哈尔滨市能源设备设备维修基地 |
校中厂 |
占地600平方米,有各种维修设备60余台套 |
进行校外能源设备检修生产性实训教学。 |
5 |
哈尔滨锅炉厂有限责任公司 |
校外基地 |
满足岗位培养要求 |
岗位培养 |
6 |
哈尔滨红光锅炉厂有限责任公司 |
校外基地 |
满足岗位培养要求 |
岗位培养 |
7 |
中国能源建设集团 |
校外基地 |
满足岗位培养要求 |
岗位培养 |
8 |
浙江特富发展股份有限公司 |
校外基地 |
满足岗位培养要求 |
岗位培养 |
9 |
武汉武锅能源工程有限公司 |
校外基地 |
满足岗位培养要求 |
岗位培养 |
10 |
江苏双良集团 |
校外基地 |
满足岗位培养要求 |
岗位培养 |
11 |
无锡华光锅炉集团 |
校外基地 |
满足岗位培养要求 |
岗位培养 |
12 |
黑龙江省龙安集团 |
校外基地 |
满足岗位培养要求 |
岗位培养 |
13 |
大庆高新热力公司 |
校外基地 |
满足岗位培养要求 |
岗位培养 |
14 |
哈尔滨团结锅炉集团公司 |
校外基地 |
满足岗位培养要求 |
岗位培养 |
15 |
哈尔滨红旗锅炉厂 |
校外基地 |
满足岗位培养要求 |
岗位培养 |
16 |
哈尔滨锅炉供暖经营有限公司 |
校外基地 |
满足岗位培养要求 |
岗位培养 |
17 |
黑龙江省轻工建设总公司 |
校外基地 |
满足岗位培养要求 |
岗位培养 |
18 |
哈尔滨哈投热电有限公司 |
校外基地 |
满足岗位培养要求 |
岗位培养 |
19 |
威立雅热电有限公司 |
校外基地 |
满足岗位培养要求 |
岗位培养 |
20 |
哈尔滨哈锅锅炉工程公司 |
校外基地 |
满足岗位培养要求 |
岗位培养 |

锅炉机组模型实训室

哈尔滨市能源设备维修基地

黑龙江红光产业学院

哈尔滨红光锅炉集团实习实训基地

新能源动力设备安装生产实践基地

校企双导师共同开展现场工程师联合培养授课任务

哈尔滨太平供热有限责任公司领导莅临beat365开展校企合作交流

哈尔滨太平供热有限责任公司智慧供热实践基地

哈投集团供热有限公司智慧供热实践基地

哈尔滨市城市供热协会领导莅临beat365开展校企合作交流

哈尔滨金山堡供热有限公司智慧供热实践基地

中国能源建设集团黑龙江能源建设有限公司实习基地

无锡华光锅炉有限公司实习基地

浙江特富锅炉有限公司实习基地

哈尔滨捷能热力电站有限公司实习实训基地

哈尔滨团结锅炉集团实习实训基地

泵与风机流体力学实训室

哈尔滨红旗锅炉有限公司实习基地
八、城市热能应用技术专业订单企业名单
序号 |
企业名称 |
订单性质 |
订单数量 |
实习岗位 |
1 |
哈尔滨锅炉厂有限公司 |
学徒制 |
5 |
材料检验 |
2 |
浙江特富有限公司 |
学徒制 |
10 |
工艺编制 |
3 |
无锡华光锅炉集团 |
订单培养 |
10 |
质量检验 |
4 |
江苏双良集团 |
订单培养 |
10 |
产品销售 |
5 |
武汉锅炉集团 |
订单培养 |
10 |
质量检验 |
5 |
哈尔滨红光锅炉集团 |
学徒制 |
15 |
产品设计、质量检验 |
6 |
哈尔滨团结锅炉集团 |
学徒制 |
15 |
产品设计、质量检验 |
7 |
哈尔滨红旗锅炉有限公司 |
订单培养 |
5 |
产品设计、质量检验 |
8 |
中国能源建设集团 |
订单培养 |
5 |
施工技术 |
9 |
黑龙江龙安集团 |
订单培养 |
5 |
施工技术 |
10 |
哈尔滨哈锅工程公司 |
订单培养 |
5 |
施工技术 |
11 |
中国大唐集团黑龙江公司 |
订单培养 |
5 |
设备运行 |
12 |
哈尔滨哈投集团 |
订单培养 |
5 |
设备运行 |
13 |
哈尔滨威立雅集团 |
订单培养 |
5 |
设备运行 |
14 |
哈尔滨捷能热力有限公司 |
学徒制 |
10 |
设备运行 |
15 |
哈尔滨华成热电有限公司 |
订单培养 |
10 |
设备运行 |
16 |
黑河热电有限公司 |
订单培养 |
10 |
设备运行 |
17 |
嫩江盛烨热力有限公司 |
订单培养 |
10 |
设备运行 |

哈尔滨红光锅炉集团领导莅临招聘会现场

城市热能应用技术专业学生参加面试

城市热能应用技术专业学生参加复试

城市热能应用技术专业学生参加岗前培训

中国能源建设集团领导莅临学校洽谈校企合作事宜

中国能源建设集团领导莅临教室讲解企业招聘事宜

浙江特富锅炉集团领导莅临学校参加企业招聘事宜

浙江特富锅炉集团领导介绍企业概况

哈尔滨捷能热电有限公司领导莅临学校参加招聘活动

哈尔滨四方锅炉有限公司领导莅临课堂参加招聘活动

哈尔滨团结锅炉集团领导莅临课堂参加招聘活动

黑龙江哈东新春锅炉集团领导参加招聘活动

黑龙江哈东新春锅炉集团领导发布招聘信息

嫩江盛烨热力有限公司领导莅临beat365参加招聘活动
九、社会服务
以城市热能应用技术专业的“节能减排技术研发与实践”服务平台为支撑,引进企业进入团队服务平台,双向支撑成立“龙职诚信节能环保技术科技公司”,使其创业有根;(团队与吉林诚信锅炉辅机制造有限公司合作,成立校企合作节能环保产品推广与应用平台(公司的办事处),与哈尔滨新春锅炉有限公司合作,成立节能环保产品研发,试验平台)。引领专业学生进入平台和公司,即进行教学,又进行社会服务,达到双赢。

校企师生共同参加亚冬会撬装燃气锅炉产品调试活动

校企共同开发产学研创服务平台

城市热能应用技术专业学生参加挑战杯创业大赛屡获佳绩

辅导员深入班级参加主题班会

专业教师参加学生成人礼仪式

班主任老师与学生谈心谈话

城市热能应用技术专业教师欢送热能专业学生到企业实习
十、就业之星


2002届热能专业优秀毕业生邢汉林(红光锅炉集团副总经理)

2000届热能专业优秀毕业生张阁岩(省龙安集团第八公司副总经理)

2020届热能专业优秀毕业生马永兴(中国北方机械安装集团技术员)

2013届热能专业优秀毕业生车云霞(浙江特富技术部部长)

2013届热能专业优秀毕业生刘磊(哈锅材料所工程师)

2002届热能优秀毕业生何家伟(龙安集团第六公司副总经理)

学生代表与企业总经理签订现代学徒制培养协议

现代学徒制试点专业-城市热能应用技术专业学生签订三方协议
十一、毕业生、实习生主要就业企业
毕业生被哈尔滨锅炉厂、无锡华光锅炉集团、武汉武锅能源集团、浙江特富锅炉集团、江苏双良锅炉集团、哈尔滨红光锅炉集团、哈尔滨团结锅炉集团、哈尔滨红旗锅炉厂、中国能源建设集团、黑龙江省建工集团、中国北方安装集团、哈锅锅炉工程公司、中国大唐集团、哈投集团、捷能热力公司、威立雅集团等大型央企单位录用,年薪可达10-30万。
学徒点亮人生、技能改变命运。欢迎加入龙职大家庭!