课程基本信息

课程思政建设情况
课程思政目标:
激发爱国热情、使学生具备使命感和荣誉感。
课程思政案例的设计理念和主要思路:
整个课程思政案例的设计首先让学生了解卫星导航在军用、民用方面的重要性,以卫星导航的军用应用背景引出,以海湾战争的实例讲解卫星导航的作用,然后阐明美国的GPS(Global Positioning System)用户政策,相应的选择可用性和防电子欺骗手段,以及美国对待盟友和非盟友国家的区别,将专业知识与思政教育自然地结合,激发学生的爱国热情。以我国的北斗卫星导航系统为蓝本讲解详细的卫星导航系统原理,带领同学们回顾我国北斗系统建设的艰难历程、取得的成就,当时面临的国际形势、北斗系统与GPS、GLONASS(全球导航卫星系统);GALIEO(伽利略)的比较等内容,使学生感受到国家强大的重要性,以及核心技术的掌握对大国重器的关键作用,使学生的专业学习更有使命感和荣誉感。
课程思政案例名称
案例所属教学大纲章节及主要知识点:
1.1卫星定位技术概述
1.2 GNSS卫星定位技术的发展、系统组成、特点
案例的思政育人功能及意义:
通过卫星导航的军事应用,引入美国GPS的选择可用性和电子欺骗手段,以及美国对待盟友和非盟友国家的区别,将专业知识与思政教育自然地结合,激发学生的爱国热情。
案例简介:
卫星导航系统同许多其它导航定位系统一样,最初也是为了军事目的而产生的。在GPS系统尚未完全建成之前,就经历了一场现代化战争的考验。在1991年爆发的历时42天被称为“沙漠风暴”的海湾战争中,GPS系统为多国部队进行了准确的导航定位,如精确制导炸弹、特种部队的空投、集结、穿插、侦察,陆海空所属战斗机的空战指挥和控制以及战后的难民空投救援等,GPS的首次亮相便创造了人类战争史上的奇迹,而当时空中仅有16颗卫星,对海湾地区只能进行20小时的二维定位或15小时的三维定位。因而美国国防部的事后研究报告认为:“研制GPS系统虽然历时近20年,投资300多亿美元,但仅就海湾战争的受益,就已经超过了投资”。
卫星导航技术的应用是战场数字化和建设数字化军队的重要信息采集源,是实施导航战的重要前提之一。海湾战争可以说是卫星导航发展史上的一个里程碑。自此以后,各国政府都非常重视卫星导航系统在军事领域的应用,而GPS接收机在军事装备中的地位早已由可选装备过渡成为必要装备,在随后的阿富汗战争中,GPS俨然已经成为了人类战争机器的核心。
到了90年代,特别是在海湾战争之后,GPS便以其特有的延伸力和穿透力迅速渗入到人类经济发展的各个领域。GPS近二十年的应用实践已经证明,用户利用卫星传送的信号能够在全球范围内实现连续、高精度的导航、定位和定时。卫星导航已经发展成为多领域(如陆地、海洋、航空、航天)、多模式(静态、动态、单点、差分)、多用途(如精确导航、精密定位、卫星定轨、灾害监测、海洋开发、城镇规划、资源调查、交通管制等)、多机型(如船载型、机载型、弹载型、测地型、授时型、全站型、手持型等)的国际性高新技术产业,目前仍然处于高速发展时期。
GPS的高精度、多用途等优点受到人们的广泛关注,而且应用日趋深入,然而我们也不能不清醒地认识到,GPS和GLONASS系统均为冷战时期的产物,源于军事目的建立。特别是GPS工作卫星于1991年7月1日全部实施选择可用性(Selective Availability, SA)技术,人为地引入干扰信号,故意降低非特许用户的测量精度,使这些用户的水平定位精度降低至100m(95%),高程精度降低至150m,测速精度降低至0.3m/s,时间同步精度降低至500ns。虽然迫于各种压力和出于自身经济利益的考虑,美国政府于2000年5月2日开始取消SA限制,但是,并不排除美国在必要的时候关闭GPS或重启SA的可能性。将自己的导航定位手段特别是军事领域的应用置于他国控制之下,关键时刻必然会受制于人,拥有自己独立的卫星导航系统,不仅能够促进本国军事技术的发展,有利于掌握现代战争主动权,而且还会带来巨大的经济效益。
主要教学方法和手段:
以课堂讲解为主,借助多媒体课件,辅以案例视频和图片形式,使学生真正了解卫星导航的军事应用,以及美国GPS的排他手段。
案例实施成效及评价:
课程通过多媒体课件讲解、视频、图片展示的形式,学生直观地感受到了战争的残酷和震撼,以及卫星导航在战争中所起的决定性作用,它使制导武器、装甲车辆、飞机能够精确地命中目标点、快速到达指定地点,如图1卫星导航的军事应用展示的海湾战争场景以及卫星导航在其中的作战效能。

图1 海湾战争
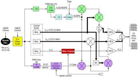
如图2和图3所示,GPS的选择可用性和反电子欺骗的生成原理和对用户定位结果影响的效果图片展示,了解选择可用性的受控性、定位精度下降的幅度,学生深刻感受到了我们的在使用GPS导航时,导航效能完全受制于美国的卫星,处于完全不可控的状态;同时在讲解的时候举例说明这种下降相当于误差从一个小房间大小直接扩大到一个标准足球场的大小,学生的认识更为深刻。
从卫星导航军事应用,以及美国GPS对盟友和非盟友的区别对待,并特别强调我国主张多极世界和平,与美国的单极世界不同,与美国并非军事同盟关系,通过讲解,学生认识到了卫星导航关乎国家安全的重要性,激发了学生的爱国热情。

图2 GPS的SA和AS

图3 定位结果影响程度