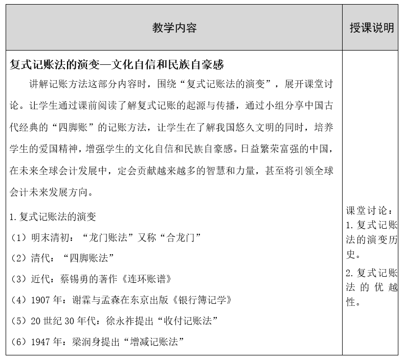
思政资源库

思政资源库

课程思政教学实践经验分享——《会计学》

资料来源:四川师范大学    时间:2023-04-14 13:41:48   浏览次数:

对课程思政的认识理解

课程思政是一种综合性教育理念,它将思想政治教育完全融入专业课程教学中,从而形成全过程、全方位育人格局,体现人生教化和价值引领,实现协同育人的效果意义,最终体现其人生教化和价值引领意义。

(一)课程思政是立德树人的应有之义

会计学专业课程思政的意义在于会计学专业是全国广泛招生的专业,且会计从业人员众多,其中少数人员价值观扭曲,素质堪忧,迫切需要高校在开展会计专业教育的同时培养和塑造正确的人生观、价值观,做到两手抓、两手都要硬。

(二)课程思政是会计人才培养的核心点

专业知识的学习和领会固然重要,但专业人才作为“人”的重要点的思想同样十分重要,为何人、为何事是会计人才培养的核心,做正确的人、做正确的事是会计对于整个社会的核心价值所在。

(三)课程思政是课程改革的关键点

《会计学》课程主要以三个板块为基础融入思政,即会计基础理论、企业经济业务和会计循环,有针对性的选择侧重点,以思政案例为切入点,寓教于乐、深入浅出,在和谐的课堂氛围中实现价值传递与塑造。

《会计学》课程思政的建设举措

围绕《高等学校课程思政建设指导纲要》的要求,融社会主义德育与专业素质教育于会计学课程教学,以“知识传授、能力提升和价值引领”为指引,以“立德树人”为根本,以“专业知识”为骨架,以四大“思政元素”为血肉,紧密围绕“诚实守信、不做假账”的主线,潜移默化地实现价值引领,为社会输送更多高素质的会计从业人员。

(一)深度挖掘课程思政元素

为了更好的诠释《会计学》教学资源与大一学生既有知识结构以及现实生活的内在关联,课程从以下三方面挖掘符合当前社会主流意识形态和社会主义核心价值观的思政元素。

1.从会计发展中,挖掘思政元素

我国优秀会计文化具有几千年的历史和丰富的内涵,将会计的高度提到家国情怀的层面,给学生以启迪,以达到明悟和醍醐灌顶之意。

2.从会计核算中,挖掘思政元素

以会计等式为例,唯物辩证法的三大基本规律在会计等式都能得到充分体现,比如,动态等式(利润=收入-费用)、静态等式(资产=负债+所有者权益)以及扩展等式(资产=负债+所有者权益+(收入-费用))。

3.从会计资料中,挖掘思政元素

会计工作千头万绪,凭证和账簿五花八门,优秀会计要做到“精细、精准、精确”。会计资料的填制和分类必须准确无误,这对于会计人员的职业素质与职业道德要求逐渐提高,是新时期高素质会计人才所必须具备的基础。

进一步地,我们将思政元素提炼为政治认同、家国情怀、公民意识和文化自信四方面,其内涵精神如下图所示。

图片

思政元素及内涵

(二)强化课程思政设计

1.详尽的思政内容

《会计学》课程各章节按照知识传授、能力培养以及价值引领三方面开展课程内容设计,将思政元素融入其中,将每章课时总数的10%-20%作为思政课时。比如第六章“会计凭证”中针对主要知识点之一的原始凭证的填制和审核,思政方面通过朱镕基总理对会计人员所作的题词“诚信为本、操守为重、坚持准则、不做假账”,教导学生填制和审核会计凭证要遵纪守法、客观公正,所体现的思政内涵是诚实守信和遵纪守法等。

2.灵活的教学手段

会计学课程思政始终体现课程的亲和力,灵活运用“刚性与柔性相济”的多元化教学手段。以柔性管理和刚性约束融合推进课堂教学模式改革,在道德、法律层面刚性约束,在政治、文化层面柔性管理,刚柔相济,同时充分利用现代信息化教学手段,综合运用不同的教学方法,灵活多变,增强思政教育的亲和力。

3.合理的考评方法

课程考核评价体现了以过程考核为主、思政为辅的科学评价思想,以知识、能力、素质为三个一级指标,下设八个二级指标和二十五个三级指标,并分别赋予权重。知识、能力、素质指标分别对应了对于国家、社会和个人层面的影响,将专业课教学内容贴合课程思政理念进行细化考核,符合立德树人的教育目标。

(三)全过程实施课程思政教学

针对课程思政教学的潜隐性以及人的思想的复杂性和社会环境影响的冗杂性,我们从课前、课中、课后开展教学实践,实现思政教学全过程的创新升级。

1.课前准备

以准备教学文件和推送资源为主,教学文件秉承“以显性传递价值,以隐性渗透精神”理念,即课程教学大纲作为课程纲领性文件,以体现思政精神为主;课程实施大纲、教学课件等作为教学实施文件,以知识点传递思政价值。

图片

课程实施大纲

图片

教学课件

图片

思政教学案例

2.课中讲授

以知识点讲授和互动交流为主,通过营造“严格于秩序、宽松于氛围”的课堂生态,以生动内容隐性传递价值,以思政提问显性强化思维,以思政小测提升学习效果,以案例讨论开展思想碰撞,以互评自评实现情感共鸣。

图片

学生课堂分享

3.课后巩固

以深化课程思政内容、扩大课程思政范畴为目的,通过举办思政辩论赛、撰写思政小论文、参加公益活动等方式,深入领会会计学课程思政的精髓,开拓课程思政视野

图片

《会计学》课程思政的建设成效

经过近几年不懈的建设,《会计学》课程思政取得了一定成效。2020年12月,校党委书记李向成书记到会计学课堂随堂听课,对思政教学效果给予了充分肯定。

(一)教学成果丰硕

课程建设。《会计学》课程分别于2020年、2021年立项为四川省“课程思政”示范课程和四川省一流课程,对会计学专业其他主干课程起到了示范作用。

教改立项。课程团队获批教育部产学合作协同育人项目9项、四川师范大学“课程思政”建设项目3项。

成果获奖。2020年,主持的成果《“一核、两翼、三融合”的会计类课程群建设与实践》获校级教学成果三等奖,该成果推进实施了《会计学》课程思政的教改实践。

(二)学生受益显著

学生协作意识和实干精神明显增强。学生参加学科竞赛获得国家级、省级奖励20余项,通过学科竞赛,培养了学生协作意识和实干精神,促进学生社会担当与健全人格、历史眼光与全球视野、创新精神与批判思维的有机结合。

学生的思想境界切实升华。学生学以致用、围绕立德树人教育内容,积极投入到社会实践活动中,自发参加公益支教、新冠抗疫、抗洪抢险等各种活动中。学生的整体思想品德得到了提高,民族自信心和法律意识增强了,爱国热情提高了,更加注重诚实守信了。


版权所有:beat·365(中国)-官方网站 —— 课程思政教学研究中心

地址:黑龙江省哈尔滨市南岗区学府路5号