(一)课程思政教学目标
确立“一个中心,四个维度”的课程思政教学目标,“一个中心”即塑造核心价值,“四个维度”即坚信中国道路、培养职业素养、把握时代前沿、激发创新精神。

(二)课程思政教学模式
借助钉钉群、雨课堂、微信公众号、中国大学慕课、学习强国APP、首席经济学家论坛APP、新浪财经直播平台等网络资源和智慧教学工具,综合利用网络课堂、实体课堂、实践课堂等三种课堂形式,打造一个移动客户端、线上教学与线下教学的互动式学习平台。课前利用网络资源和自制《证券投资学》慕课资源布置学生熟悉基本概念、基本原理和背景知识,辅助达成知识传授目标;实体课堂侧重前沿知识、典型案例、热点问题讲解与讨论和实验操作,提升专业素养和能力的同时实现价值塑造;实践课堂充分利用指导“工行杯”、“东方财富杯”、“理财规划大赛”等学科竞赛和创新创业项目、学年认知实习的机会,帮助学生树立公平竞争、团队协作的意识,激发学生的创新创业热情。

(三)课程思政元素挖掘与融入
坚持课程思政元素知识点内生的总原则,防止出现课程和思政两层皮的现象,力求实现隐性融入、润物无声的效果。具体遵循以下几方面原则:
第一,贴近现实原则。课程思政元素紧扣国际国内形势和社会主旋律,充分挖掘社会热点和学术前沿问题,将十九届六中全会精神、共同富裕、反垄断、双循环发展战略、双碳目标、房住不炒、中美贸易摩擦、抗击新冠疫情、注册制实施、北交所建立等主题有机融入授课内容中,开阔学生视野和思维,培养金融从业者服务实体经济的使命当担意识。课程思政元素贴近学生学习、生活、就业的实际,有共鸣、共情才能入脑、入心,比如在授课中通过雨课堂发送证券从业考试、基金考试、CFA考试真题检验学生学习效果,并且适时介绍往届毕业生因为缺少从业资格证书无法顺利入职的例子,引导学生珍惜当下,合理安排学习和考试时间,提升职业素养。
第二,古今融通原则。不仅要关注当下理论与实践取得的成就,也要充分挖掘中国古代和近现代的经济和金融思想,做好价值观与文化的传承,如讲解宏观经济分析中的货币政策部分时,不仅要介绍疫情下我国央行的“抗疫”举措和成果,也可以融入人类历史最早的宏观调控和经济战案例——管仲“轻重”理论及其如何助力齐桓公位列春秋五霸,增强学生对中华文化的自豪感和高度的认可感,亦可融入抗战时期北海银行应用经济学家薛暮桥“物资本位论”为革命斗争的胜利提供坚实物质保障的红色金融史,促进学生传承红色金融文化基因,通过古今融通坚定“四个自信”,完善自我知识构建,经世济民。
第三,中外融通原则。西方证券市场已有200余年历史,形成了比较成熟的理论体系,但西方理论是建立在其自身投资实践基础上,需要与中国国情有机结合,目前《投资学》还是以西方理论为主,因此教师在授课中,要多列举中国的理论成果和实践成就,在中国话语和中国叙事体系里发挥中国故事背后思想力量和精神力量立德树人的作用。比如有的同学认为美联储在22年3月份加息,中国政府也会跟着加息,所以会对证券市场产生利空影响,教师可以借此机会将中美在抗疫中使用的货币政策进行对比:面对疫情,美国实行的是无限量化宽松货币政策,这个政策虽然造就了牛市,但引致了较高的通货膨胀,给经济发展带来隐患;而中国政府没有跟风实行财政赤字货币化,即央行购买特别国债,不搞大水漫灌,而是稳字当头、以我为主、精准滴灌,这不仅有效控制了通货膨胀,还为未来的货币政策操作留下了一定空间。中国人完全有能力、有智慧解决自己的问题,走自己独立的道路,通过中外对比培养学生的批判的思维,使学生自觉形成道路和制度认同,牢固树立四个自信。
第四,正反对比原则。 树立良好的职业道德是课程思政德育的重要内容,在思政融入过程中,不仅要发挥反面案例的警示作用,更要注重正面案例的榜样力量,弘扬正气和正能量,比如在财务分析内容中可以对优秀上市公司的财务报表与江苏雅百特、獐子岛等的造假财务报表进行对比,在金融衍生工具内容中可以对巴林银行尼克·里森和巴菲特将金融衍生工具化险为“益”进行对比,让学生在对比中树立诚信意识和敬业爱岗精神。
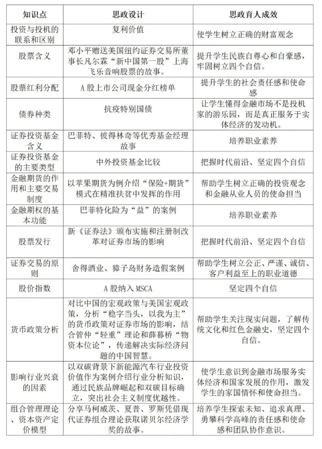
基于以上原则,结合课程思政育人目标,挖掘了社会主义核心价值观、四个自信、传统文化、科学探索精神、从业人员职业道德等方面的14个内生思政元素并在授课内容中进行融入。

(四)课程思政教学评价
《投资学》课程增加了平时成绩比重,增加思政评价元素,丰富随堂考核形式;除以往采用的随堂考勤、随堂提问和分组讨论、课后作业外,还利用雨课堂增加课堂网络在线测试作为检验学生课堂学习效果和学习能力的手段,实现对学习全过程、学生综合素质的全面考核,平时成绩会上传至公共平台,公平公开即时的考核结果不但能及时地反馈于教师教学和学生自学,而且使学生得到了诚信教育,提高了竞争意识。
